前 言
如果回顾慈善捐赠在西方的历史,联合筹款的雏形出现在约 19 世纪后半叶。为了解决本地社区的社会福利问题,同时避免各种不同组织的频繁募捐给社区带来的困扰,一种联合行动模式出现了——由一个独立的服务方来帮助当地社区的其他组织筹集资金,然后按照不同组织的需求,为他们提供相应的资助,以及定向的合作推荐。这一模式既提升了不同组织的工作效率使其可以投入更多时间到社会服务上,也避免了重复骚扰捐赠人的问题。
这种联合筹款的模式延续至今,一个核心的功能,就是把致力于解决相同社会议题,或某一特定区域的各种社会问题的组织联合起来,基于由此形成的网络去向社会筹款,网络中的成员共同参与社会问题解决方案的开发与合作,更高效地解决社会问题。当然,网络中的成员仍然会展开各自的筹款工作,但联合筹款能够将同一议题或区域网络成员的能量整合形成合力获得更大的资源以支持更具影响力的解决方案,同时也减轻各成员组织在筹款方面的压力。
在中国,联合筹款或称联合劝募,走上了完全不同的道路。公募基金会通常都是为自己的项目开展筹款,互联网筹款兴起后才催生出大规模的联合筹款行为。目前中国语境中的联合筹款主要指公募基金会主动出借公募资质,通过招募合作机构,辅以激励措施,发动合作机构资源为机构自有项目或与公募基金会合作项目筹集资金的行为。公募分享型是富有中国特色的主流联合筹款模式,相对而言,开展与探索“品牌网络型”“互助社群型(不同于个案筹款)”和“联合议题型”联合筹款模式的组织在中国仍然属于少数。
该研究旨在通过梳理中国与美国联合筹款模式,提炼本土与美国经验,探讨联合筹款在中国本土环境下的可行性与可操作性,并进一步提出适合本土的联合筹款策略与行动建议。在此,也特别感谢美国印第安纳大学礼来家族慈善学院博士候选人艾晋对报告的大力支持与无私投入,她在美国联合筹款模式的梳理与分析、案例的撰写与总结上投入了大量的宝贵时间,提出了专业性的观点与建议,并为问卷调研提供了工具设计与数据分析等技术支持。
术语解释
联合筹款,在西方公益慈善行业的语境下常指致力于某个议题领域或某一特定区域内各种社会问题的公益慈善组织联合起来,基于由此形成的网络开展筹款合作的行动。同时,联合筹款网络中的成员也共同参与社会问题解决方案的开发与合作,以更高效地解决社会问题。
本报告研究的公益慈善联合筹款范畴不仅仅包括了美国通用模式即基于议题领域或特定地域的非营利组织,在统一的慈善目标/需求下开展直接或间接的筹款合作,也包括了我国特有的公募基金会与公益组织间分享公募权的合作模式、公募基金会机构/项目品牌授权的合作模式、筹款人和受益人身份统一的互助社群模式,以及以培育地域公益生态为目标的合作模式等。
研究方法与资料来源
1. 文献研究法:通过官网、社交媒体、智库、媒体报道、学术期刊等渠道收集案例机构资料,梳理国内外联合筹款相关的学术研究和行业报告对联合筹款模式的特点和策略进行总结分析。
2. 定性分析法:对 6 家国内开展联合筹款的具有代表性的公益慈善组织进行了线上访谈,收集与补充佐证案例资料。
3. 定量分析法:联合地方枢纽型公益机构开展了“一线执行型公益组织联合筹款参与情况调研”,发放并回收问卷 200 余份并进行数据分析。
报告团队:方德瑞信
致谢名单(排名不分先后)
本报告的完成得到了包括个人与机构在内的众多公益伙伴的支持,他们为报告提供了宝贵的观点与意见,特此表示感谢。
颜志涛 中国扶贫基金会副秘书长
汤后虎 中国扶贫基金会项目合作部副主任
马楠楠 中国扶贫基金会活水计划办公室副主任
姜 莹 中华少年儿童慈善救助基金会秘书长
马小艳 中华少年儿童慈善救助基金会联劝中心负责人
刘园月 深圳壹基金公益基金会灾害管理部主任
任少鹏 深圳壹基金公益基金会联合公益部主任
郑依菁 上海联劝公益基金会秘书长
宋西桐 上海联劝公益基金会总监
李 红 北京市晓更助残基金会理事长、北京海淀区融爱融乐心智障碍者家庭支持中心总干事
陈静劼 北京市晓更助残基金会筹款及传播总监
魏佳羽 新公民计划总干事
张 帆 资助者圆桌论坛(CDR)副秘书长
陈思阳 资助者圆桌论坛(CDR)咨询师
北京億方公益基金会
道·安基金会
中国好公益平台
甘肃一山一水环境与社会发展中心
山东省社会创新发展与研究中心
贵阳市众益志愿者服务发展中心
云南青冈伙伴 Leader 团队
重庆年年有渝 Leader 团队
报告核心框架

中国公益慈善联合筹款模式的发展方向
宏观环境
2020年9月,中国社会保障学会发布《中华人民共和国慈善法评估报告》,报告指出在《慈善法》实施四年来,取得五个方面的发展,其中包括慈善组织与慈善活动开始走向规范,慈善资源的动员能力得到了提升等进步,但依然存在四个方面的滞后性,在慈善筹款方面的主要滞后呈现于:
“慈善资源动员能力依然有限,蕴藏在民间的社会资源并未得到有效发掘。以慈善事业为主要表现形态的第三次分配在我国国民收入分配体系和个人财富共享方面几乎可以忽略不计。”
南都公益基金会名誉理事长徐永光也曾指出:“中国的传统慈善已经被互联网力量激活,但现代慈善仍然在匍匐前行”。
党的十九届五中全会通过的《中共中央关于制定国民经济和社会发展第十四个五年规划和二〇三五年远景目标的建议》提出,“发挥第三次分配作用,发展慈善事业,改善收入和财富分配格局”。
在现代慈善尚处于初级发展阶段的当下,联合筹款模式对发挥慈善组织第三次分配价值具有重大作用。从发挥第三次分配作用出发,联合筹款模式首先需要服务于社会治理共同体,而不是机构或互联网平台自身的体量与规模。只有明确这一出发点,中国式联合筹款模式才能跳出博弈论的窠臼,走向真正的现代慈善,并在新时代中发挥慈善力量的价值,拥有一席之地。
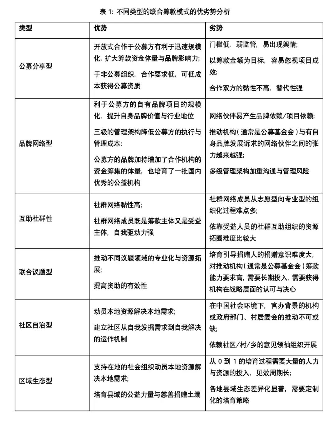
既有中国联合筹款模式优劣势概览

中国本土联合筹款发展趋势分析与行动建议
不同于美国公益慈善行业,中国的公益慈善基金会在诞生之初即以运作型基金会为主,筹集资金的主要目的是扩大自有项目的体量和影响力,在生态位上与执行型的一线组织高度重合。因此,除了联劝基金会等个别以支持民间公益为使命的基金会,大部分的公募基金会在项目层面与一线服务型组织并不存在天然联合的诉求。在进入互联网筹款时代之前,不具备公募资质的机构或团体如希望与大部分公募基金会合作分享公募资质,都需要满足极高的门槛要求。
公募分享型联合筹款模式一度改变了行业话语权格局
自 2008 年民间公益元年至今,随着时代发展,民间公益属性在公共舆论领域的公信力已褪去了光环,行政治理吸纳慈善逐渐成为行业趋势。在这样的背景下,互联网筹款平台一度成为一线服务型组织突破资源瓶颈的一条出路。随着2015 年腾讯 99 公益日横空出世,联合筹款将公募基金会、非公募基金会与一线组织从各行其是的轨道上卷入其中。
一线组织一度成为公募基金会争夺与服务的合作伙伴,获得了史无前例的话语权与选择权。互联网平台的流量红利与便捷的点对点筹款技术,让大量组织迈出了项目产品化与公众筹款的第一步。
但此种松散的资质分享使得公募慈善组织和合作机构之间的联合合作十分的脆弱,相互之间的可替代性强。更重要的是,只在资金筹集目标上的简单“联合”,导致公募基金会缺乏对项目成效实施监管的自我认知与自我要求。松散的管理留下许多操作空间,重筹款金额不重项目成效的激励导向,造成了“劣币驱逐良币”的局面,同时也埋下了巨大的舆论风险。
主流模式可能将从公募分享型走向品牌网络型
单纯追逐筹款额引发的乱象,不仅引发了公益慈善界业内的反思,也引起了互联网筹款平台的关注。互联网筹款平台近年来逐渐完善了各项规则,制定的惩罚措施也日趋严格(甚至走向了严苛)。面对自身管理压力与公共舆论压力,拥有自有品牌项目的公募基金会开始倾向于将资源更多集中于在终端项目成效上更为安全更为可控的品牌网络型模式以降低风险。
而对于各地一线服务型组织而言,品牌网络型联合筹款模式在推动区域公益慈善组织专业化发展方面存在重要的价值。品牌网络型模式的标准化运营,能够帮助一线组织快速成长,迅速掌握从项目、财务、品牌到点对点筹款的基本概念与规范流程,让更多受益人受惠,也有助于借助公募基金会的品牌影响力培育在地的捐赠文化与支持民间公益组织的意识。随着慈善会、红会系统与其他政府背景的基金会体系相继入场成为互联网筹款平台主要的增长力量,这些拥有雄厚的财力与得天独厚的动员力的巨头,对各地一线组织不论在筹款行动上还是心理上都形成了巨大压力。在这一压力下,比起只是借用松散的公募资质分享关系靠自身力量筹款,加入品牌网络型联合筹款以换取公募基金会的非定向资金与筹款上的更大支持,成为一个明显有利的选择。
目前的一线调研结果显示,品牌网络型模式尚未完全构成国内一线组织的主要收入来源。但趋利避害是机构发展的自然选择。从既有的发展速度来看,品牌网络型模式可能将取代公募分享型在互联网筹款爆发期曾经占据的主流地位,并很可能将对中国民间公益产生巨大影响。
警惕品牌网络型联合筹款模式的异化
异化指向的是公募机构在寻求伙伴机构合作时,没有尊重在地需求与伙伴双赢的需求,而只是从自身品牌与筹款利益最大化需求出发制定准入规则与运营规则的情况。如果将大型公募机构在生态系统中的角色比拟为参天大树,那么这类异化现象体现在某些参天大树一味追求将自己打造成独木成林的榕树,发展更多依附于自己的气根,而非给小草或者灌木以荫庇。
异化的规则主要体现在严苛的品牌排他性条款与强制筹款配额要求:(1)排他性条款对一线组织自有品牌的冲击;(2)强制筹款配额的要求与资源拓展的能力冲突造成一线困境。
品牌网络型联合筹款模式需要以规模化解决社会问题为基本出发点,而非以规模化某一机构的资源池与影响力为出发点。该类型联合筹款模式正在出现的异化现象,需要唤起行业整体的警觉。一刀切的标准化解决方案只适合简单项目,并不适合复杂的各地情况,过于严苛的标准化流程限制了一线组织解决本地需求的能动性;强制筹款要求也并不能真正激发一线组织的筹款能量与积极性,反而容易让联合的意义从共同使命驱动滑向单纯的利益驱动。如此类异化现象加剧,一线组织的自主发展空间将被进一步压缩,逐步陷入依附大型公募机构的困境,并丧失民间组织在响应在地社会问题上本来具备的灵活度与针对性优势,成为公益慈善产品工业流水线上的一环。
战略选择与行动建议:加大对议题联合型与区域生态型联合筹款的投入与探索
公募分享型与品牌网络型也许在现阶段满足了互联网筹款平台与大型公募机构短时间内迅速扩大资金池或项目规模的需求,但从长远而言,议题联合型与区域生态联合筹款模式是更值得位于资源上游的互联网筹款平台与大型公募机构加大投入与探索的选择。
值得投入的原因首先在于这两种类型对互联网筹款平台与大型公募机构具有长期价值。只有使命驱动与双赢发展才能真正激发一线组织的筹款积极性与主动性,才能让成熟的机构留存在联合网络中。在日渐拥挤的筹款市场上,一线组织,尤其是县域组织的筹款积极性、主动性与留存率将成为互联网筹款平台与大型公募机构的成功关键。
其次,这两种类型的联合模式更有利于激发良性的公益慈善生态。决定中国民间公益慈善力量发展基本面的力量并不在一线城市,而是在广大的二三线城市及其周边县域。只有当这些位于终端的服务型组织获得充分的发展空间,而非沦为工业化流水线上毫无生命力的资源附庸,中国的公益慈善事业才能谈得上拥有未来。
目前国内真正站在培育一线组织立场探索该类型联合筹款的先行者寥寥,亟需加大行业倡导呼吁更多有识之士与有担当的平台和公募机构的加入。为此,报告提出了以下方向建议:
1. 公募机构:从扩大自有项目规模化战略方向,转而发挥自身资源与品牌传播的优势开展筹款与捐赠人服务,通过规模化的筹款和捐赠人服务支持更多的公益组织。
2. 参与联合筹款的一线组织:需要首先发挥并提升自身项目端的专业化能力,推动区域或议题领域内有效的社会问题解决方案,其次提升筹款专业能力培育本地捐赠市场。
3. 互联网筹款平台:需要更多的互联网筹款平台跳出“取悦用户”的窠臼,转向“培育捐赠人”的战略选择,加大投入普及社会议题常识、引导与培育健康的捐赠意识与慈善文化。同时,互联网筹款平台可结合其企业 CSR 战略与平台优势,选择相应的议题与地区切入倾斜资源深度培育,将激励规则从单纯激励筹款端表现转向同步激励项目专业端表现与捐赠人服务端表现,在打造自身特色同时更好地支持行业发展,激发良性生态。
热爱可抵岁月漫长,
初心不惧水远山长。
让我们忠于理想,让我们面对现实。
来源:凤凰网公益